各基层分会、各单位:
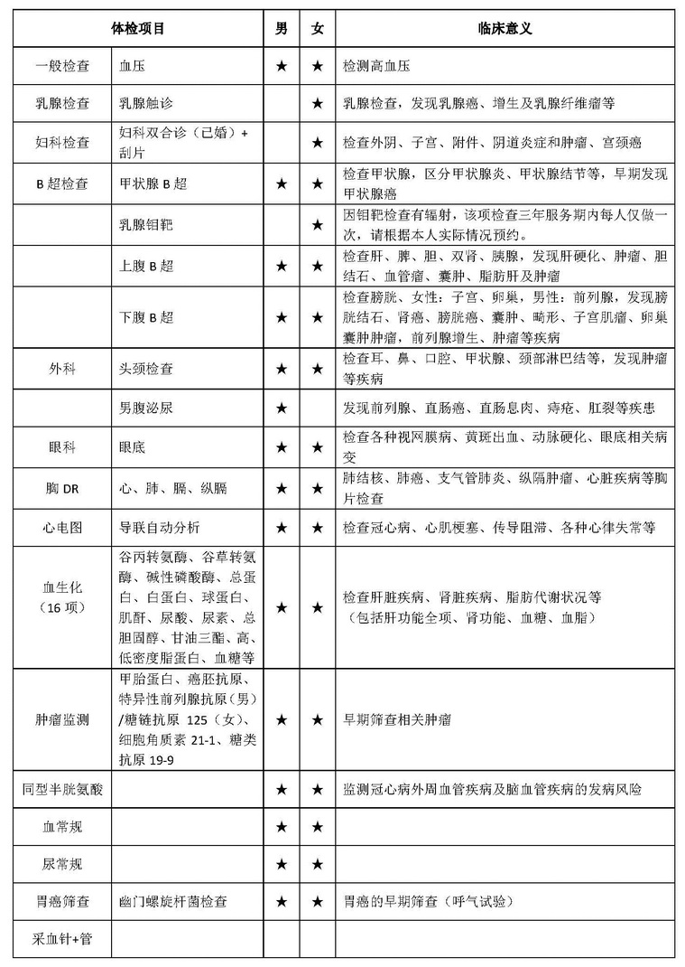
为提升我校教职工身体健康水平,把学校党政领导对教职工健康的关怀落到实处,对疾病做到早发现、早预防、早治疗,学校将组织开展2019年教职工健康体检工作。本年度体检经过招标程序确定天津市人民医院为我校提供服务,体检项目在往年基础上进行了优化,增加肿瘤标志物(5项)、乳腺钼靶(女性)、同型半胱氨酸检查,为教职工提供更全面的体检服务。现将具体事项通知如下:
一、体检时间
2019年9月17日至2019年11月28日(不含周六、周日、十一法定节假日)
二、体检地点
天津市人民医院B座4楼体检中心,B座1号电梯为体检专用梯
三、体检人员范围
校工会:副高级职称及以下的在职在编教职工(包括2019年9月份退休人员)
离退休处:副高级职称及以下的事业编制退休教职工(不含参加天津市体检的人员)
四、体检项目

五、体检流程
1.体检当天至人民医院体检中心发表处,报本人体检编号后领取本人体检表(一人一表,不能代领)
2.按医生及导诊人员安排有序进行查体
3.体检项目全部做完后,请先到餐厅吃早餐,饭后请将体检表送回发表处
六、体检注意事项
1.体检前一日禁酒、低脂饮食,当日禁食禁水,憋尿,空腹取血
2.每天查体抽血时间:早上7:45-9:30
3.采血后按压针孔3-5分钟
4.有晕血、晕针者请提前告知单位体检负责人
5.尿、便检查可当日晨在家留取带来或体检时留取,注意检前3天禁食含铁丰富的食物(如瘦肉、动物肝脏及绿叶蔬菜等)
6.年长者、行动不便者需家属陪同
7.体检女性尽量不穿胸衣或来时更换,请勿佩戴项链等金属饰品,请勿穿着带有金属、光片及珠类上衣,手机等贵重物品请随身携带
8.患有高血压、心脏病等慢性病体检者,请做好体检带药,抽血后即刻喝水服药
9.备孕(男女)、怀孕、哺乳期教职工请勿进行放射性的检查(包括乳腺钼靶、胸DR、幽门螺旋杆菌)
10.未婚女性不查妇科检查
11.B座1号电梯为体检专用梯
七、体检乘车路线
1.地铁:乘6号线人民医院站从C口出
2.公交:人民医院站:645、673、672、836、841、634
怡华路站: 628、837、865
小西关站: 48、628、860、879、911、961
3.自驾:排队入院约需40分钟,且车位紧张,请合理安排
4.指引图:体检中心位于B座门诊楼4楼

八、体检报名
1.体检费用由学校专项经费支付,因此请各分会认真统计参加本次体检人员,严禁代检,一经查出取消违规人员体检资格,并报学校备案。
2.请各分会、各单位务必指定一名联络人具体负责本单位教职工(含退休人员)体检工作的组织、现场协调及体检结果领取等工作,并将联络人名单反馈至校工会及离退休处。
3.校工会联系人:张晓然、赵婷婷 电话:23509445,83662892。
离退休处联系人:林小志、杜丽霞 电话:23508681,23507937。
4.特别提示:
请根据事先安排的日期进行体检,因故不能在安排的日期参加体检的教职工,请于11月18日—11月28日进行集中补检;其它时间医院不接受未预约体检。本次补检为期九天,凡未按期参加者,本年度不再另行安排体检。如有特殊情况,请与校工会及离退休处联系。
校工会 离退休处
2019年9月10日